欢迎光临重庆皓普电气有限公司官方网站!  

专注新能源充电桩销售与安装

我们的使命:为人类环保、消防事业贡献力量,

为人类健康和生命财产安全保驾护航!!

023-6864-0515

177-8308-6592

新能源汽车充电桩

新闻分类

产品分类

联系我们

重庆皓普电气有限公司

热线电话:177-8308-6592

联系人:王小波 180-0837-6125

座机:+86 23 68640515

传真:+86 23 68640517

邮箱:haopuele@163.com

网址:www.haopuelec.com 

地址:重庆市九龙坡区九龙园区红狮大道5号金科500间26-14号

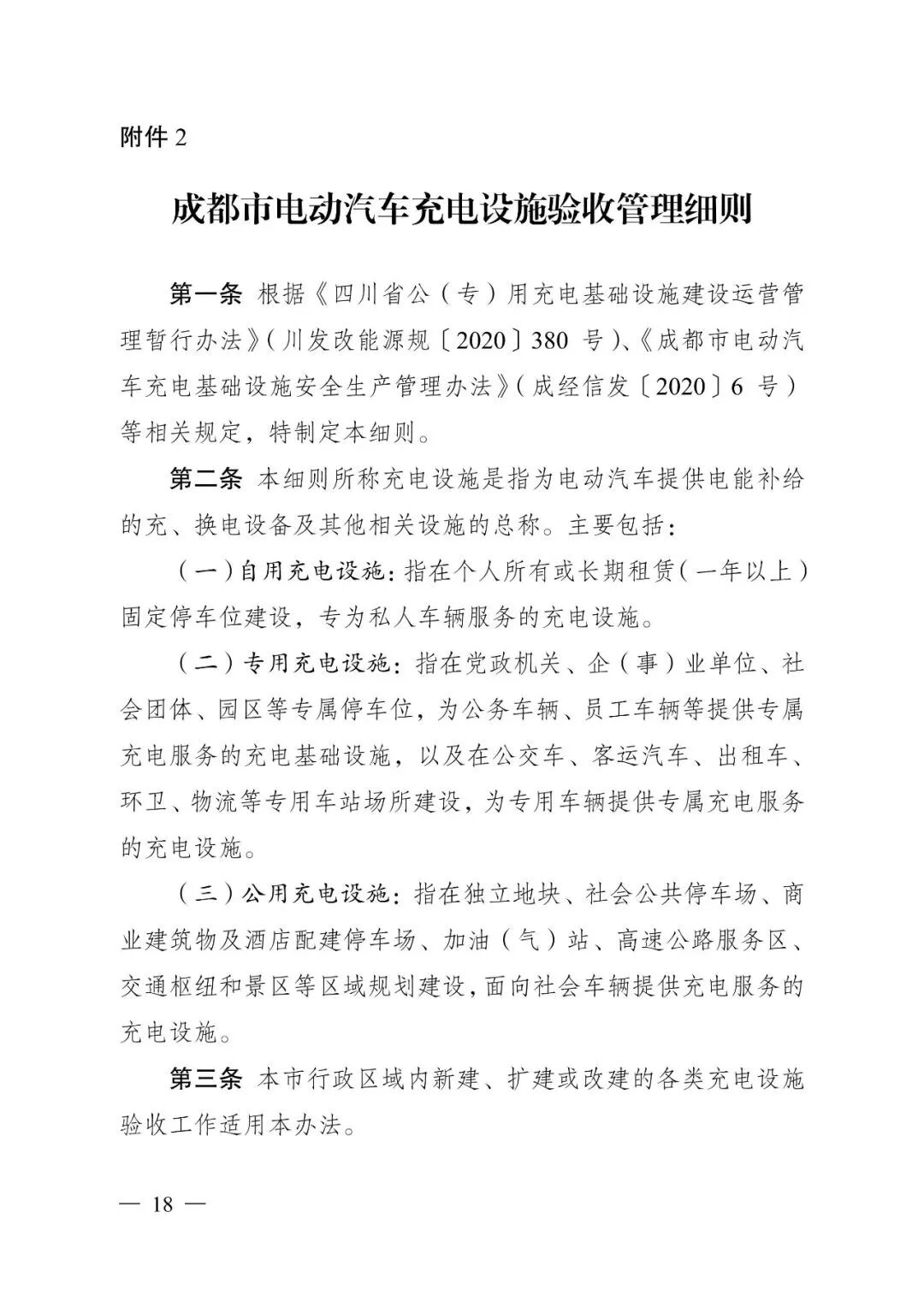
成都市电动汽车充电设施建设运营管理办法

您的当前位置: 首 页 >> 新闻中心 >> 行业新闻

成都市电动汽车充电设施建设运营管理办法

发布日期:2023-03-02 作者:转载于网络 点击:


导语:

为规范全市充电设施的规划建设和运营管理,成都市经信局会同市发改委、市住建局、市应急局、市市场监管局研究制定了《成都市电动汽车充电设施建设运营管理办法》,自发布之日(2021年10月26日)起 30 日后施行,有效期至2025 年 12 月 31 日。

原文如下:

成都市电动汽车充电设施建设运营管理办法


第一章 总则 

第一条 按照《国务院办公厅关于印发新能源汽车产业发展规划(2021—2035 年)的通知》(国办发〔2020〕39 号)、《关于进一步提升电动汽车充电基础设施服务保障能力的实施意见》(发改能源规〔2022〕53 号)、《四川省公(专)用充电基础设施建设运营管理暂行办法》(川发改能源规〔2020〕380 号)等文件精神,制定本办法。

第二条 本办法所称充电设施是指为电动汽车提供电能补给的充、换电设备及其他相关设施的总称。主要包括:

(一)自用充电设施:指在个人所有或长期租赁(一年以上)固定停车位建设,专为私人车辆服务的充电设施。

(二)专用充电设施:指在党政机关、企事业单位、社会团体等专属停车位,为公务车辆、员工车辆等提供专属充电服务的充电设施;以及在公交车、客运汽车、出租车、环卫车、物流车等专用车站场所建设,为专用车辆提供充电服务的充电设施。

(三)公用充电设施:指在独立地块、社会公共停车场、商业建筑物及酒店配建停车场、加油(气)站、高速公路服务区、交通枢纽和景区等区域规划建设,面向社会车辆提供充电服务的充电设施。

(四)换电设施:指通过电池更换方式为电动汽车提供电能相关设施的总称。

第三条 本办法所称充换电设施建设单位是指依法享有充换电设施所有权的机关事业单位、人民团体、国有及国有控股企业、私营企业、外资企业等各类主体。充换电设施运营单位是指提供身份识别认证、充换电、支付结算等整个过程的服务以及充换电设施的运营、维护的主体单位。充换电平台运营商是指通过网络平台提供充换电服务网络的运行监控、运营管理、业务服务、信息服务等服务的提供方。

第四条 全市行政区域内充换电设施的规划建设、运营管理等适用本办法。

第五条 鼓励有条件的自(专)用充电设施依据相关规定向社会开放,向社会开放的自(专)用充电设施按照公用充电设施相关要求管理。


第二章 规划建设 

第六条 按照“合建、配建为主,单建、独立占地为辅”的原则,加快形成“适度超前、快充为主、慢充为辅”的城乡公共充电网络,积极推广“慢充为主、快充为辅”的智能有序居民区充电模式,鼓励围绕城市转运等场景推广应用换电模式。

第七条 市级充换电设施行业主管部门会同规划、交通、住建等部门统筹编制全市充换电设施专项规划,专项规划应与国土空间、电力规划、交通规划、停车场规划等有效衔接。各区(市)县政府可动态编制充换电设施实施方案,原则上可不再单独编制充换电设施专项规划。

第八条 住房和城乡建设行政主管部门将新建建筑及社会公共停车场充电设施配建比例及要求纳入土地出让的建设条件,设计单位和审图机构应按照明确的充电设施配建比例及要求开展施工图设计和审查工作,建设工程质量监督机构应对建设单位、施工单位是否按图施工进行监督。

第九条 科学设置和推动落实不同类型既有、新建建筑停车场及社会公共停车场的充电设施配建比例指标。新建建筑停车场及社会公共停车场配建充电设施应与主体工程同步规划、同步设计、同步施工、同步验收。

第十条 充换电设施投资项目实行备案制度。充换电设施建设单位或其委托的运营单位应按照《成都市电动汽车充电设施项目备案及监督管理细则》(附件 1)要求进行项目备案。个人在自有停车库、停车位安装自(专)用充电设施的,无需办理项目备案。

第十一条 充换电设施施工单位应具有机电安装工程专业承包资质三级以上资质、承装(修、试)电力设施资质五级以上资质,或电力工程施工总承包三级及以上资质,并具备安全生产许可证。

第十二条 充换电设施建成后,建设单位组织竣工验收并形成验收报告。面向社会开放的充换电设施,建设单位还应按照《成都市电动汽车充电设施验收管理细则》(附件 2)要求委托具备CMA 检测资质的第三方机构开展验收。未经验收或者验收不合格的充换电设施不得对外运营和申请各级财政补贴。

第十三条 电网企业负责高压经营性集中式充换电设施红线外配套电网建设。公用变压器直接供电到户的居民小区,电网企业负责建设表计至电源点之间的线路工程;电力设施由物业服务机构运维的户表居民小区,电源点(户表变压器)至充电设施的线路工程由充电设施投资主体(人)出资建设和运维。

第十四条 住宅小区现有配电设施无法满足充电设备用电需求时,配电设施产权为电网企业的,由电网企业提出解决方案;配电设施产权不是电网企业的,由产权人提出解决方案。支持引入第三方充电运营商采用智能有序充电方式,分时错峰充电,提高现有配电设施使用效率,降低增容改造成本。

第十五条 实行专业化物业服务管理的住宅小区,物业服务机构在充电设施安装过程中,应积极配合提供相关图纸资料,指认电源位置及暗埋管线走向,指定专人配合现场勘查、施工,不得设置障碍。

第十六条 遵循公平、公正、公开的原则,充换电设施投资对机关事业单位、社会团体、国有企业及国有控股企业、私营企业、外资企业等各类建设单位公平开放。

第三章 运营维护 

第十七条 充换电设施建设(运营)单位应履行以下职责和义务:

(一)采购、使用符合国家强制性标准的充换电设施设备产品,确保设施设备安全可靠。

(二)严格按照国家、行业及地方有关标准规范建设充换电设施

(三)履行安全生产主体责任,负责充换电设施安全、电源安全、消防安全等,确保充换电设施安全运行;负责事故应急处置,配合政府相关部门的事故调查。

(四)建立健全运行维护管理制度,定期检修维护充换电设施

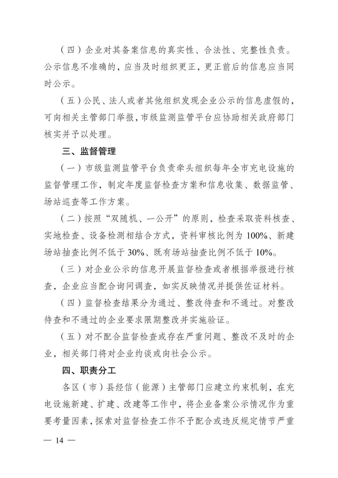
(五)负责将充换电设施接入成都市新能源汽车及充电基础设施监测监管平台(以下简称市级监测监管平台),确保报送数据真实准确,并在充电订单结束 24 小时内推送数据;因客观因素无法及时推送数据的,应于 7 个工作日内以书面形式向市级监测监管平台申请数据补推。

(六)提交真实准确的统计信息。

(七)依法承担充换电设施侵害第三者权益责任。

第十八条 充换电建设(运营)单位面向社会提供公共充电服务,须同时符合以下条件:

(一)经登记注册的合法独立法人单位,有固定办公场所,经营范围含有电动汽车充换电设施建设运营或充电服务。

(二)使用的企业级运营管理系统对其运营的充换电设施运行、运维、安全风险实时监测和预警,采集和储存运营数据(保存期不低于 3 年),能够与市级监测监管平台有效对接;遵守国家网络和信息安全有关规定,相关数据应当在中国内地存储和使用,除法律法规另有规定外不得外流

(三)在本市有与从事经营服务活动相匹配的正式工作人员,其中具备电工资质的正式工作人员不少于 2 人

(四)建立安全生产组织机构和管理制度,配备安全生产管理人员,具备安全生产条件和突发事件应急处置能力;编制应急预案,并向企业注册地县级应急管理部门和行业主管部门进行告知性备案。

(五)对外运营的充换电设施应购买安全责任保险

(六)按照有关规定要求通过充电设施备案和强制检定

(七)不得妨碍市场公平竞争,不得侵害用户合法权益和社会公共利益。

第十九条 充换电设施建设(运营)单位无法满足第十七条、十八条规定的,须委托给满足条件的第三方代为运营维护管理,并签订协议明确各自运营维护管理责任。按照“谁投资、谁负责”原则,安全生产主体责任仍由委托方承担。

第二十条 市充电设施行业主管部门指导市级监测监管平台统一开展充换电设施建设、运营单位备案管理工作。建立健全充换电设施运营单位考核机制,推动行业整合发展。

第二十一条 充换电设施建设(运营)单位有下列情形之一的,取消其项目备案和财政补贴申报资格:

(一)不符合第十七条、十八条规定的;

(二)提供虚假材料或信息,骗取财政补贴的;

(三)运营期间因设备、管理等自身原因造成重大人员伤亡、重大财产损失或其他严重后果的;

(四)在经营活动中存在重大违法违规行为的;

(五)安全检查中发现重大安全隐患且未整改到位的。

第二十二条 充换电平台运营商不得有不正当价格竞争和扰乱正常市场秩序、损害国家利益或者其他经营者合法权益等行为。

充换电平台运营商和接入的充换电设施建设(运营)单位共同承担社会责任及安全责任。

第二十三条 健全充换电设施安全监管体系,落实属地管理责任、行业监管责任、企业主体责任。常态化开展充换电设施安全监督检查,及时消除安全隐患。

第二十四条 电网迎峰度夏、度冬的尖峰时刻,充换电设施建设(运营)单位应服从电网调度,有序充电,鼓励通过智能控制等技术手段提高充电负荷对电网供需的响应。


第四章 政策支持 

第二十五条 市级充电设施行业主管部门及各区(市)县可结合行业领域实际制定专项财政支持政策,加大对具备智能有序充电控制功能和集成光伏、储能等分布式资源的充换电设施的支持力度。从 2022 年起,在我市每年投资建设充电设施额定功率达到 20000kW 及以上或充电桩 1000 个及以上的,方可申报市级财政补贴。

第二十六条 简化充换电设施建设审批手续。利用既有停车场配建充换电设施无需办理用地规划许可证、建设工程规划许可证和施工许可证,新建建筑物及公共停车场配建充换电设施无需单独办理用地规划许可证、建设工程规划许可证和施工许可证。

第二十七条 对向电网企业直接报装接电的充换电设施用电继续执行扶持性电价政策。

(一)在居民家庭住宅、居民住宅小区、执行居民电价的非居民用户中设置的充(换)电设施用电,执行居民合表电价,并纳入分时电价政策范围。

(二)原执行“工商业及其他”类用电价格的充(换)电设施用电,进入电力市场,按照市场价格购电,未直接从电力市场购电的由电网企业代理购电,属于经营性集中式充(换)电设施的,2025 年底前免收基本电费

第二十八条 鼓励充换电设施建设运营模式创新。支持符合条件的充换电设施运营商统一规划建设、统一运营管理住宅小区充电设施。探索推广电动汽车与电网双向能量流动的 V2G 示范应用模式,积极探索车桩互联技术。促进充换电设施建设(运营)单位规模化、品牌化、专业化发展,加快形成规模、技术、管理、资金和服务网络等优势,提升全市充换电设施建设运营水平。

第二十九条 建立健全公用充电设施建设运营考核评价体系,适时推出考核评价结果与政府补贴挂钩机制,督促充换电设施建设运营单位不断提升服务质量。


第五章 职责分工 

第三十条 市级充电设施行业主管部门统筹充电设施建设工作,其他行业主管部门按照职责分工抓好工作落实并指导区(市)县对口职能部门落实职责。

第三十一条 各区(市)县政府统筹落实充换电设施推进主体责任,督促街道办事处(乡镇政府)、居委会(村委会)及时协调解决辖区内充换电设施建设中的困难和问题。

第三十二条 市级监测监管平台承担全市新能源汽车及充换电设施基础信息收集、运营数据实时监测和监管职责;为政府部门开展行业管理、政策制定、补贴发放等工作提供技术服务及数据支撑;为公众提供全市充电设施信息查询、导航、充电等便民服务。

第三十三条 成都相关行业协会协助政府部门制定、落实行业发展规划和产业政策,收集汇总其他城市的先进做法和经验,做好政策咨询工作。收集、反映行业意见建议和诉求,开展安全宣传培训,引导企业依法开展建设经营活动。

第六章 附则 

第三十四条 本办法由市级各部门按职责分工负责解释。

第三十五条 本办法自发布之日起 30 日后施行,有效期至2025 年 12 月 31 日。本办法施行过程中,国家、四川省和本市出台新规定的,从其规定。

附件1.成都市电动汽车充电设施项目备案及监督管理细则
附件2.成都市电动汽车充电设施验收管理细则


本文网址:http://www.haopuelec.com/news/971.html

关键词:

最近浏览:

相关产品:

相关新闻:

钢格栅板 学校搬迁公司

  • 在线客服
  • 联系电话
    18008376125
  • 在线留言
  • 手机网站
  • 在线咨询
    欢迎给我们留言
    请在此输入留言内容,我们会尽快与您联系。
    姓名
    联系人
    电话
    座机/手机号码
    邮箱
    邮箱
    地址
    地址