欢迎光临重庆皓普电气有限公司官方网站!  

专注新能源充电桩销售与安装

我们的使命:为人类环保、消防事业贡献力量,

为人类健康和生命财产安全保驾护航!!

023-6864-0515

177-8308-6592

新能源汽车充电桩

新闻分类

产品分类

联系我们

重庆皓普电气有限公司

热线电话:177-8308-6592

联系人:王小波 180-0837-6125

座机:+86 23 68640515

传真:+86 23 68640517

邮箱:haopuele@163.com

网址:www.haopuelec.com 

地址:重庆市九龙坡区九龙园区红狮大道5号金科500间26-14号

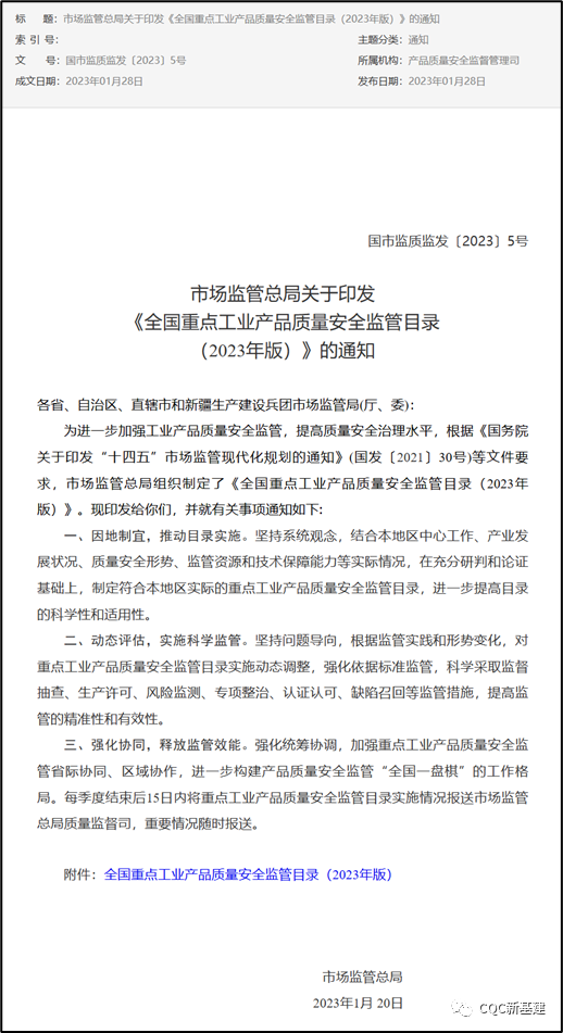
充电桩纳入《全国重点工业产品质量安全监管目录(2023年版)》

您的当前位置: 首 页 >> 新闻中心 >> 行业新闻

充电桩纳入《全国重点工业产品质量安全监管目录(2023年版)》

发布日期:2023-01-30 作者:转载于网络 点击:


     国家市场监督管理总局于2023年1月28日发布关于印发《全国重点工业产品质量安全监管目录(2023年版)》的通知,《目录》共包含14类247种工业产品。电动汽车充电桩(含电动汽车用充电延长线)纳入《目录》,其主产区包括但不限于江苏省(常州市武进区、苏州市吴中区),浙江省嘉兴市平湖区,山东省青岛市崂山区,广东省深圳市(南山区、宝安区、龙岗区、光明区)。通知提到将强化依据标准监管,科学采取监督抽查、生产许可、风险监测、专项整治、认证认可、缺陷召回等监管措施,提高监管的精准性和有效性。每季度结束后15日内将重点工业产品质量安全监管目录实施情况报送市场监管总局质量监督司,重要情况随时报送

     近年来,电动汽车及充电系统行业迅猛发展,随着充电桩的大规模普及,其质量安全问题也日益凸显。该通知的发布将有助于加强充电设施行业的认证认可的指导作用,完善标准质量体系,促进行业高质量发展。

     CQC依据多年从事电气设备认证和技术服务质量保障的经验,综合现有国标、行标,提供各类电动汽车充电设施认证服务,帮助充电运营商、车企、物业满足质量管控要求,发现安全隐患,提高安全运营能力。




本文网址:http://www.haopuelec.com/news/967.html

关键词:

相关产品:

相关新闻:

钢格栅板 学校搬迁公司

  • 在线客服
  • 联系电话
    18008376125
  • 在线留言
  • 手机网站
  • 在线咨询
    欢迎给我们留言
    请在此输入留言内容,我们会尽快与您联系。
    姓名
    联系人
    电话
    座机/手机号码
    邮箱
    邮箱
    地址
    地址