欢迎光临重庆皓普电气有限公司官方网站!  

专注新能源充电桩销售与安装

我们的使命:为人类环保、消防事业贡献力量,

为人类健康和生命财产安全保驾护航!!

023-6864-0515

177-8308-6592

新能源汽车充电桩

新闻分类

产品分类

联系我们

重庆皓普电气有限公司

热线电话:177-8308-6592

联系人:王小波 180-0837-6125

座机:+86 23 68640515

传真:+86 23 68640517

邮箱:haopuele@163.com

网址:www.haopuelec.com 

地址:重庆市九龙坡区九龙园区红狮大道5号金科500间26-14号

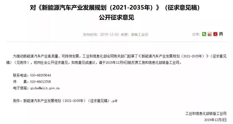
《新能源汽车产业发展规划(2021—2035年)》征求意见稿正式发布

您的当前位置: 首 页 >> 新闻中心 >> 行业新闻

《新能源汽车产业发展规划(2021—2035年)》征求意见稿正式发布

发布日期:2019-12-30 作者: 点击:

2019年12月3日工信部装备工业司发布《新能源汽车产业发展规划(2021-2035年)》(征求意见稿),截止时间为2019年12月9日。

根据意见稿,到2025年新能源汽车新车销量占比达到25%左右,智能网联汽车新车销量占比达到30%,高度自动驾驶智能网联汽车实现限定区域和特定场景商业化应用。纯电动乘用车新车平均电耗降至12千瓦时/百公里,插电式混合动力(含增程式)乘用车新车平均油耗降至2升/百公里。

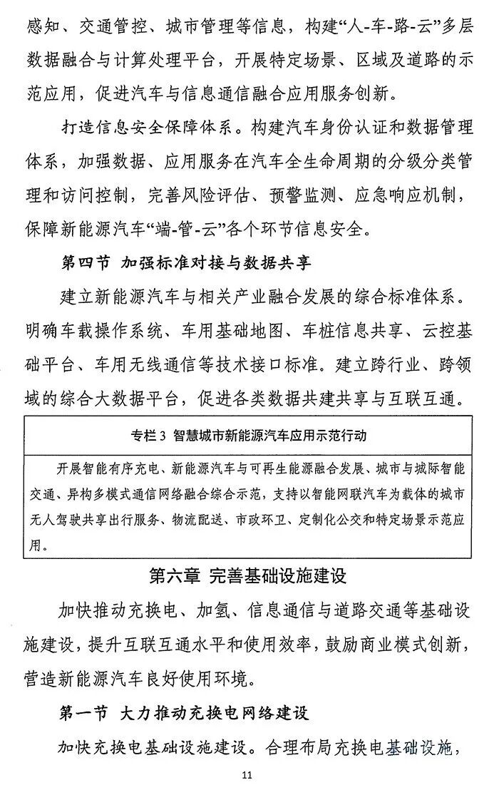
针对氢燃料电池汽车的发展,意见稿提出:要加快推动充换电、加氢、信息通信与道路交通等基础设施建设,提升互联互通水平和使用效率,鼓励商业模式创新,营造新能源汽车良好的使用环境。

此外,为保证新规划顺利实施,意见稿还明确:建立新技术豁免机制,促进新业态新模式健康有序发展。这条与美国《自动驾驶法案》中的相关规定类似,将对车企自动驾驶汽车生产进行豁免,被豁免的自动驾驶汽车可以不用严格遵守现有的汽车安全标准和相关规定。该规定或将为后续发展自动驾驶汽车提供政策支持。

同时,意见稿还提出:要完善企业平均燃料消耗量与新能源汽车积分并行管理办法,建立与碳交易市场衔接机制。

不仅如此,意见稿还要求:2021年起,国家生态文明试验区、大气污染防治重点区域公共领域新增或更新用车全部使用新能源汽车。制定将新能源汽车研发投入纳入国有企业考核体系的具体方案。

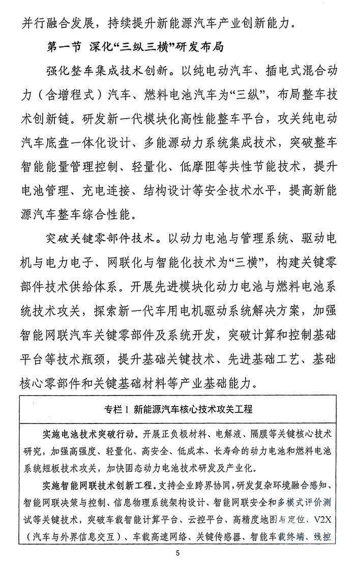
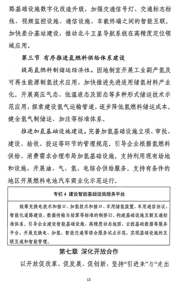
以下是《新能源汽车产业发展规划(2021-2035年)》(征求意见稿)原文:

重庆充电桩

重庆充电桩

重庆充电桩

重庆充电桩

重庆充电桩

重庆充电桩

重庆充电桩

重庆充电桩

重庆充电桩

重庆充电桩

重庆充电桩

重庆充电桩

重庆充电桩

重庆充电桩

重庆充电桩

重庆充电桩

重庆充电桩

重庆充电桩

重庆充电桩

重庆充电桩

重庆充电桩

重庆充电桩


本文网址:http://www.haopuelec.com/news/480.html

关键词:重庆充电桩,电动汽车充电桩,汽车充电桩

最近浏览:

钢格栅板 学校搬迁公司

  • 在线客服
  • 联系电话
    18008376125
  • 在线留言
  • 手机网站
  • 在线咨询
    欢迎给我们留言
    请在此输入留言内容,我们会尽快与您联系。
    姓名
    联系人
    电话
    座机/手机号码
    邮箱
    邮箱
    地址
    地址