重庆皓普电气有限公司
热线电话:177-8308-6592
联系人:王小波 180-0837-6125
座机:+86 23 68640515
传真:+86 23 68640517
邮箱:haopuele@163.com
网址:www.haopuelec.com
地址:重庆市九龙坡区九龙园区红狮大道5号金科500间26-14号

12月16日,国家市场监管总局发布《市场监管总局关于对电动汽车供电设备实施强制性产品认证管理的公告》,正式将电动汽车充电桩纳入3C认证范围。
《公告》中明确2026年8月1日开始,未取得3C认证的充电桩,不得出厂、销售、进口或者在其他经营活动中使用。给充电桩生产企业留足了准备时间。 此外,实施3C认证的认证机构、检测机构都将会是指定的,指定的机构数量会有不少,根据国家认监委的公告,单认证机构就会有5家,检测机构更是达到20家,可以说针对此次3C认证,准备的非常充分,充电桩企业可以根据就近原则进行送样,避免扎堆。3C认证中,对认证单元进行划分以后,可以型号覆盖,相比现有的型式试验模式,更加有利于减少企业获证成本。
市场监管总局关于对电动汽车供电设备
实施强制性产品认证管理的公告
为进一步加强产品质量安全监管工作,根据《中华人民共和国认证认可条例》有关规定,市场监管总局决定对电动汽车供电设备实施强制性产品认证(CCC认证)管理。现将有关要求公告如下:
一、2025年3月1日起,指定认证机构开始受理电动汽车供电设备(产品描述与界定见附件)CCC认证委托。承担相关认证、检测工作的认证机构和实验室另行公布。
二、2026年8月1日起,未获得CCC认证证书和标注认证标志的电动汽车供电设备,不得出厂、销售、进口或者在其他经营活动中使用。
三、指定认证机构应当依据CCC认证通用规则和对应产品实施规则制定认证实施细则,并向市场监管总局认证监管司备案后,方可开展认证工作。
四、指定认证机构和实验室应当在认证风险可控、保证认证质量的前提下,积极采信已有合格评定结果,减轻企业负担,便利企业获证。
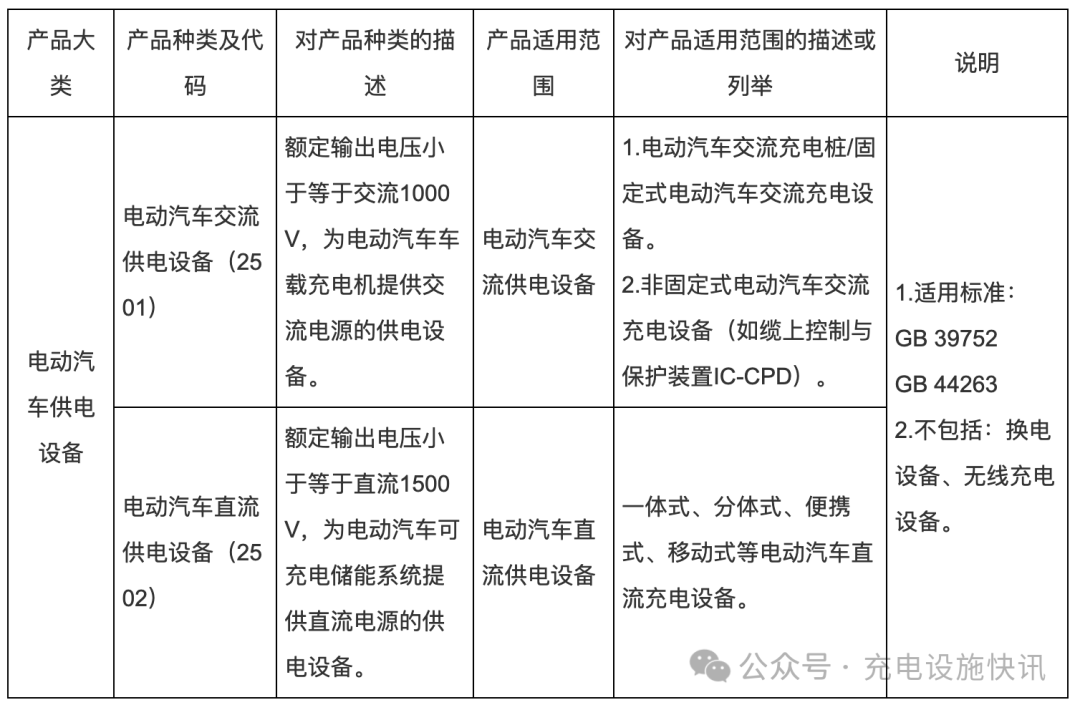
附件:产品描述与界定
市场监管总局
2024年12月5日
附件
产品描述与界定

12月16日,国家认监委发布《国家认监委关于开展电动汽车供电设备
强制性产品认证实施机构指定工作的公告》,拟指定认证机构5家,检测机构20家。如此多的数量,对于上千家充电桩生产企业,也已足够。

国家认监委关于开展电动汽车供电设备
强制性产品认证实施机构指定工作的公告
为落实《市场监管总局关于对电动汽车供电设备实施强制性产品认证管理的公告》(2024年第50号)有关要求,国家认监委决定依据《中华人民共和国认证认可条例》《强制性产品认证机构和实验室管理办法》,开展电动汽车供电设备强制性产品认证实施机构指定工作。现将有关事项公告如下:
一、指定需求
国家认监委遵循资源合理利用、公平竞争、便利有效的原则,开展本次实施机构指定工作。需求信息详见附件。
二、指定条件
(一)申请指定的认证机构应当具备下列条件:
1. 依照条例规定设立,具有相应领域2年以上认证经历或者颁发相关产品认证证书20份以上;
2. 符合国家标准中对认证机构技术能力的通用要求;
3. 在申请前6个月内无不良记录;
4. 本机构的法人性质、产权构成和组织结构等能够保证其强制性产品认证活动的客观公正;
5. 具备能够公正、独立和有效地从事强制性产品认证活动的技术与管理能力;
6. 具备从事强制性产品认证活动所需要并且可以独立调配使用的检测、检查资源,拥有与强制性产品认证工作任务相适应的符合条例规定的认证人员和稳定的财力资源。
(二)申请指定的实验室应当具备下列条件:
1. 具有法律、行政法规规定的基本条件和能力,并经依法认定;
2. 具有相关领域检测经验,从事检测工作2年以上或者对外出具相关领域检测报告20份以上;
3. 符合国家标准中对实验室技术能力的通用要求;
4. 在申请前6个月内无不良记录;
5. 本单位的法人性质、产权构成以及组织结构能够保证其公正、独立地实施检测活动;
6. 具备承担相应产品认证检测活动所需的全部设备、设施,或者经相关设备、设施所有权单位的授权,可以独立使用设备、设施;
7. 检测人员接受过与其承担的相应产品认证检测所必需的教育和培训,并掌握相关的标准、技术规范和强制性产品认证实施规则的要求,具备必要的产品检测能力。
三、工作安排
有申请意愿的认证机构和实验室,请于2024年12月27日17:00前提交网上申请(http://cccxzsp.cnca.cn)。指定决定预计将于2025年2月底前公布。
四、其他事项
申请材料中存在虚假、瞒报等情况的,一律取消指定资格,3年内不得再次申请指定。
附件:强制性产品认证实施机构指定需求表
国家认监委
2024年12月12日

12月16日,国家认监委发布充电桩强制性产品认证实施规则。根据《市场监管总局关于对电动汽车供电设备实施强制性产品认证管理的公告》(2024年第50号),现发布《强制性产品认证实施规则 电动汽车供电设备》(CNCA-C25-01:2024,见附件),自2025年3月1日起实施。