欢迎光临重庆皓普电气有限公司官方网站!  

专注新能源充电桩销售与安装

我们的使命:为人类环保、消防事业贡献力量,

为人类健康和生命财产安全保驾护航!!

023-6864-0515

177-8308-6592

新能源汽车充电桩

新闻分类

产品分类

联系我们

重庆皓普电气有限公司

热线电话:177-8308-6592

联系人:王小波 180-0837-6125

座机:+86 23 68640515

传真:+86 23 68640517

邮箱:haopuele@163.com

网址:www.haopuelec.com 

地址:重庆市九龙坡区九龙园区红狮大道5号金科500间26-14号

国家发改委再次强调完善充电桩换电站等配套设施

您的当前位置: 首 页 >> 新闻中心 >> 行业新闻

国家发改委再次强调完善充电桩换电站等配套设施

发布日期:2023-11-13 作者:转载于网络 点击:

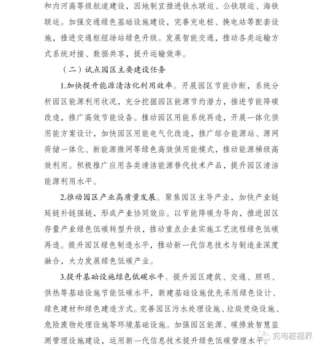
11月6日,国家发展和改革委员会发布《国家碳达峰试点建设方案》,明确:

1.促进交通运输绿色低碳发展:加快推动交通运输工具装备低碳转型,大力推广新能源汽车,推动公共领域车辆全面电气化替代,淘汰老旧交通工具。优化大宗货物运输结构,加强铁路专用线建设和内河高等级航道建设,因地制宜推进铁水联运、公铁联运、海铁联运。加强交通绿色基础设施建设,完善充电桩、换电站等配套设施,推进交通枢纽场站绿色升级。发展智能交通,推动各类运输方式系统对接、数据共享,提升运输效率。

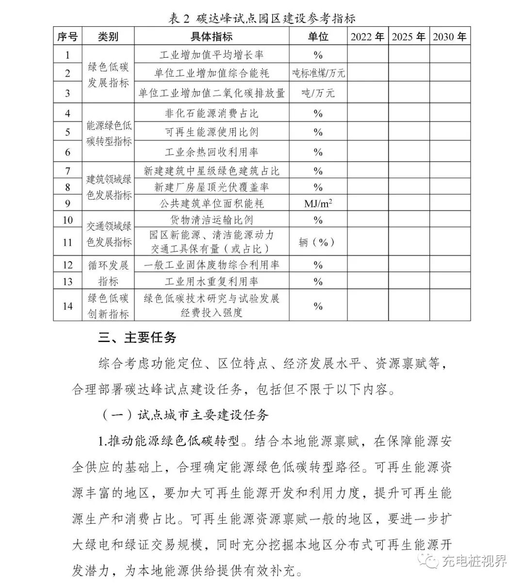
2.碳达峰试点城市建设参考指标中,交通领域低碳发展指标列入了新能源汽车市场渗透率、新能源汽车保有量两个具体指标。

原文如下:



本文网址:http://www.haopuelec.com/news/1128.html

关键词:

最近浏览:

相关产品:

相关新闻:

钢格栅板 学校搬迁公司

  • 在线客服
  • 联系电话
    18008376125
  • 在线留言
  • 手机网站
  • 在线咨询
    欢迎给我们留言
    请在此输入留言内容,我们会尽快与您联系。
    姓名
    联系人
    电话
    座机/手机号码
    邮箱
    邮箱
    地址
    地址