欢迎光临重庆皓普电气有限公司官方网站!  

专注新能源充电桩销售与安装

我们的使命:为人类环保、消防事业贡献力量,

为人类健康和生命财产安全保驾护航!!

023-6864-0515

177-8308-6592

新能源汽车充电桩

新闻分类

产品分类

联系我们

重庆皓普电气有限公司

热线电话:177-8308-6592

联系人:王小波 180-0837-6125

座机:+86 23 68640515

传真:+86 23 68640517

邮箱:haopuele@163.com

网址:www.haopuelec.com 

地址:重庆市九龙坡区九龙园区红狮大道5号金科500间26-14号

贵州:《贵州省推进居住社区充电基础设施建设实施方案》印发实施

您的当前位置: 首 页 >> 新闻中心 >> 行业新闻

贵州:《贵州省推进居住社区充电基础设施建设实施方案》印发实施

发布日期:2023-06-26 作者:转载于网络 点击:

充电运营圈获悉,6月21日,贵州省能源局、贵州省住房和城乡建设厅、贵州省自然资源厅、贵州省消防救援总队四部门印发《贵州省推进居住社区充电基础设施建设实施方案》,加快推动贵州省充电基础设施建设,破解充电基础设施进居住社区难问题。

《实施方案》明确,将确保新建居住社区按照停车位100%配建充电基础设施或预留充电基础设施安装条件,预留安装条件需将管线和桥架等供电设施建设到车位以满足直接装表接电需要。预留充电条件的新建居住社区建成投入使用的充电基础设施比例不低于10%,且居住社区变压器容量须满足充电基础设施后续建设需求,按技术标准配套建设防火墙或防火卷帘等消防安全设施。居住社区交付使用时建设单位可以委托充电基础设施运营企业或物业服务企业等单位维护管理,保证充电基础设施安全稳定运行。

通知原文如下:

省能源局等部门关于印发贵州省推进居住社区充电基础设施建设实施方案的通知
黔能源电力〔2023〕43号
各市(州)能源局、住房城乡建设局,自然资源主管部门,消防救援支队,贵州电网公司、金州电力公司:

为贯彻落实国家关于进一步提升电动汽车充电基础设施服务保障能力有关要求,加快推动我省充电基础设施建设,破解充电基础设施进居住社区难题,结合我省实际情况,制定《贵州省推进居住社区充电基础设施建设实施方案》。现印发给你们,请抓好贯彻落实。
贵州省能源局
贵州省住房和城乡建设厅
贵州省自然资源厅
贵州省消防救援总队
2023年5月29日
贵州省推进居住社区充电基础设施建设实施方案



为贯彻落实《国家发展改革委等部门关于进一步提升电动汽车充电基础设施服务保障能力的实施意见》(发改能源规〔2022〕53号)《省人民政府办公厅关于印发贵州省电动汽车充电基础设施建设三年行动方案(2021-2023年)的通知》(黔府办函〔2021〕56号)等文件精神,加快推动我省充电基础设施建设,破解充电基础设施进居住社区难问题,特制定《贵州省推进居住社区充电基础设施建设实施方案》(以下简称《方案》)。

一、指导思想

以习近平新时代中国特色社会主义思想为指导,坚持以人民为中心的发展思想,按照“循序渐进、先易后难”的原则,分步分类推进“充电基础设施进居住社区”工作,保障居住社区充电基础设施建设需求。提升电动汽车充电保障能力,促进全省电动汽车推广应用。

二、工作目标

坚持以问题为导向,重点解决居住社区充电基础设施建设过程中存在的职责分工不明确、建设流程不畅通和安全管理责任不明晰等方面堵点难点问题,进一步加快推进充电基础设施进居住社区工作。实现新建居住社区停车位100%配建充电基础设施或预留建设安装条件,积极推进现有居住社区建设充电基础设施。

三、工作内容

(一)严格落实新建居住社区配建要求。
严格落实新建居住社区充电基础设施建设有关要求,加强对新建居住社区规划、设计、建设、验收等环节监管,确保新建居住社区固定停车位100%配建充电基础设施或预留充电基础设施安装条件,预留安装条件需将管线和桥架等供电设施建设到车位以满足直接装表接电需要。在平面布置、防火分区、消防设施设置等方面按照国家相关技术标准和有关规定执行。预留充电条件的新建居住社区建成投入使用的充电基础设施比例不低于10%,且居住社区变压器容量须满足充电基础设施后续建设需求,按技术标准配套建设防火墙或防火卷帘等消防安全设施。居住社区交付使用时建设单位可以委托充电基础设施运营企业或物业服务企业等单位维护管理,保证充电基础设施安全稳定运行。

(二)规范存量居住社区充电基础设施建设流程。

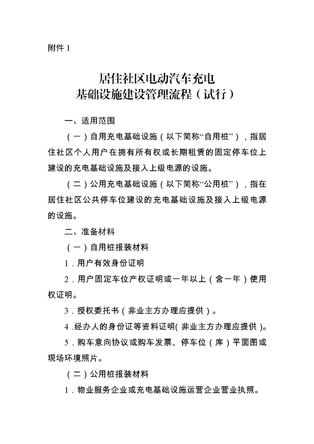
1.公用充电基础设施(以下简称“公用桩”),指物业服务企业或充电基础设施运营商等单位,在居民区公共区域建设的为全体业主提供服务的充电桩及接入上级电源的相关设施。对于公用桩的建设,经业主大会(或业主委员会)同意并授权,由物业服务企业或充电基础设施运营企业向所在区域供电企业提出用电报装申请。

2.自用充电基础设施(以下简称“自用桩”),指购买和使用电动汽车的个人,在其拥有所有权或使用权的专用固定停车位上建设的充电桩及接入上级电源的相关设施。对于自用桩的建设,居住社区已实行抄表到户的,由充电基础设施所有权人或其委托的经办人(含充电基础设施运营企业、物业服务企业等)向所在区域供电企业提出申请,实行“一车一位一表”。居住社区未实行抄表到户的,由物业服务企业或委托充电基础设施运营企业配合充电基础设施所有权人向所在区域供电企业提出用电报装申请,设立充电基础设施用电总表,充电基础设施所有权人向物业服务企业提出充电基础设施用电需求后,通过该总表供电。

(三)强化居住社区变电容量保障。由供电企业负责组织开展全省居住社区配电变压器容量情况摸底工作,通过移动客户端、营业厅等渠道为桩企、物业服务企业及有充电基础设施建设需求的业主提供居住社区配电变压器剩余容量查询服务。在接受用户申请前,供电企业应确认居住社区变压器容量是否符合充电设施安装条件。当居住社区变压器容量不足时,供配电设施产权属于供电企业的,由供电企业提出解决方案;供配电设施产权属于开发企业或居住社区业主的,由产权所有者研究提出解决方案。鼓励充电基础设施运营商共同参与居住社区供配电设施增容改造,支持采用智能负荷管控、智能有序充电等技术手段实现错峰分时充电,提升电能利用效率,节约增容改造成本。

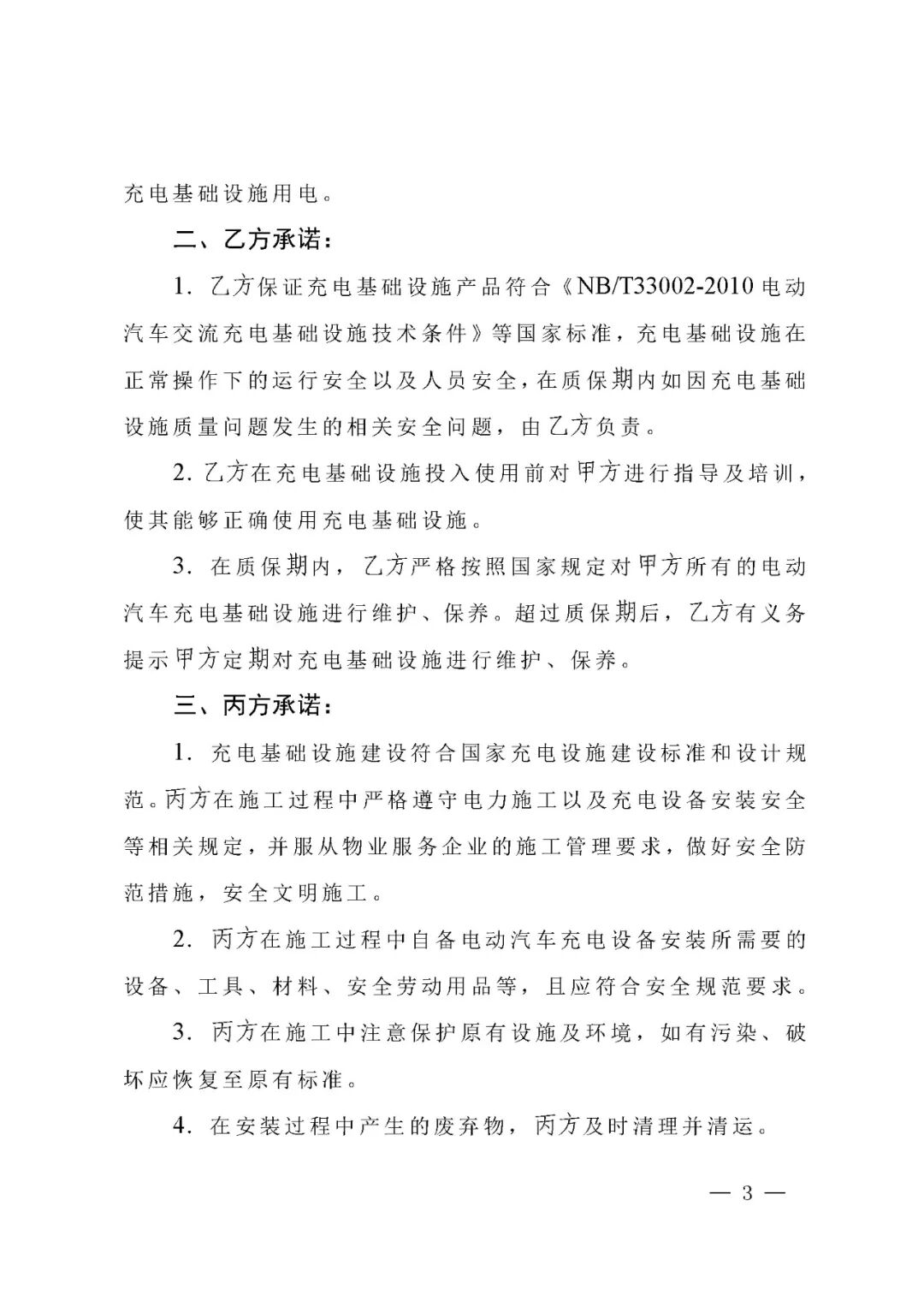
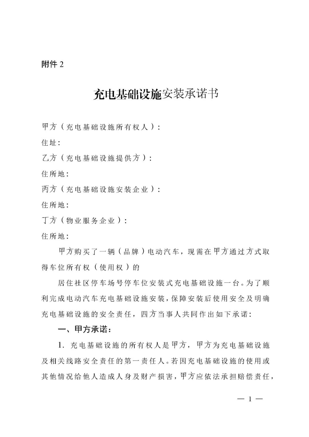
(四)明晰充电基础设施建设安全管理责任。由充电基础设施参建各方签订《充电设施安装承诺书》明确各方安全责任。充电基础设施所有权人为充电基础设施及相关线路安全责任第一责任人,要监督充电基础设施安装企业严格按照有关充电基础设施建设技术标准施工,确保充电基础设施安装符合技术标准要求;充电基础设施提供方在充电基础设施投入使用前,要对车主进行指导及培训,并在质保期内,严格按照国家规定对充电基础设施进行维护、保养;充电基础设施安装企业在施工过程中,要严格遵守电力建设安全施工有关规定和充电设施建设技术标准,做好安全防范措施,确保安全文明施工和符合有关技术标准要求;物业服务企业要积极配合充电基础设施所有权人、充电基础设施提供方和安装企业开展充电基础设施建设工作,在符合消防、电力容量相关要求的情况下,应及时配合提供相关图纸或指认停车区域内电源位置及暗埋管线走向,配合勘察现场和施工,配合办理用电变更等手续。鼓励充电基础设施所有权人、物业服务企业、充电基础设施提供方和安装企业通过购买商业保险的方式有效规避风险,防止损害第三者权益。充电设施不符合安全运行条件时,供电企业不受理客户报装需求。

(五)加强居住社区充电基础设施建设日常管理。区分居住社区类型和充电基础设施类型,分别按照以下方式推进建设,积极引入市场化机制,强化管理。

1.存量居住社区公用桩。各市、县要根据居住社区充电基础设施建设任务和居民需求,结合存量居住社区公用桩情况制定年度建设计划。各居住社区可选用经高标准遴选充电运营企业进行统一规划建设、统一维护管理,定期开展充电基础设施设备检修维护,保证充电基础设施和系统安全、可靠、稳定运行。各市、县引导运营企业在居住社区地面公共停车位、外围商铺和周边道路配套建设充电基础设施,缓解居住社区内停车位紧张问题。

2.存量居住社区自用桩。居民可委托电动汽车生产(销售)企业或充电基础设施施工单位自行建设、自行管理、自行负责,自行完成物业接洽、电力申报、设备安装、维护检修。支持充电基础设施运营企业进居住社区,按照“统建统管”模式开展变压器增容、干线电缆等供电设施改造,提供自用桩安装与维护管理一体化服务,采取市场化方式收取服务费用。

四、保障措施

(一)加强组织领导。
各市、县要高度重视充电基础设施进居住社区工作,加大充电基础设施建设力度,制定工作细则,明确各部门职责分工,加强部门协作,形成工作合力。对新建居住社区从严要求建设充电基础设施,对变压器容量和停车位相对充裕的存量居住社区加大充电基础设施建设力度,分类分步推进充电基础设施进居住社区。

能源行业管理、供电部门负责统筹充电基础设施建设工作,组织充电基础设施建设运营企业建设公用充电设施,确定当地新建居住社区建成使用充电设施和预留安装条件的比例,制定存量居住社区充电设施建设改造计划,明确行动目标、重点任务和推进时序。在符合安装条件的存量居住社区申请安装充电设施的,由供电部门具体负责充电基础设施的设计审查、施工监督、竣工验收。新建居住社区中规划明确要求要建成投入使用的充电基础设施,由供电部门具体负责充电基础设施的设计审查、施工监管、竣工验收等;规划明确进行预留安装条件的,由供电部门具体负责充电管线、桥架等设施建设到车位的设计审查、施工监督、竣工验收。

住建部门对新建居住社区中与充电设施相关的地下停车库、配电房等土建设施和相关的消防设施部分做好设计审查、施工监督、竣工验收工作。督导物业服务企业对符合安装条件的存量居住社区在居民安装充电设施过程中做好协同配合工作。

自然资源部门负责将电动汽车充电设施配建或预留安装条件纳入规划条件。

消防部门在日常监督检查过程中,对具有充电基础设施的单位场所加强消防安全监管,督促整改火灾隐患,依法查处违法行为。

(二)加强考核督查。充电基础设施建设依照有关规定纳入市县高质量发展综合考核内容,并列入省政府督查内容,对各市、县和相关部门落实《方案》以及充电基础设施建设工作推进情况进行督导。对工作开展不力的,将在全省范围内予以通报。

(三)加强宣传力度。各市、县要高度重视宣传及政策解读工作,通过媒体宣传等多种形式,及时让居民了解电动汽车优惠政策、充电基础设施报装流程等事宜,充分调动居民购买和使用电动汽车的积极性,为我省充电基础设施进居住社区营造良好的社会舆论氛围。

附件:附件1:居住社区电动汽车充电基础设施建设管理流程(试行).docx

      附件2:充电基础设施安装承诺书.docx
      附件3:自用桩安装流程图.docx
      附件4:公用桩安装流程图.docx

来源:贵州省能源局






本文网址:http://www.haopuelec.com/news/1055.html

关键词:

最近浏览:

相关产品:

相关新闻:

钢格栅板 学校搬迁公司

  • 在线客服
  • 联系电话
    18008376125
  • 在线留言
  • 手机网站
  • 在线咨询
    欢迎给我们留言
    请在此输入留言内容,我们会尽快与您联系。
    姓名
    联系人
    电话
    座机/手机号码
    邮箱
    邮箱
    地址
    地址