欢迎光临重庆皓普电气有限公司官方网站!  

专注新能源充电桩销售与安装

我们的使命:为人类环保、消防事业贡献力量,

为人类健康和生命财产安全保驾护航!!

023-6864-0515

177-8308-6592

新能源汽车充电桩

新闻分类

产品分类

联系我们

重庆皓普电气有限公司

热线电话:177-8308-6592

联系人:王小波 180-0837-6125

座机:+86 23 68640515

传真:+86 23 68640517

邮箱:haopuele@163.com

网址:www.haopuelec.com 

地址:重庆市九龙坡区九龙园区红狮大道5号金科500间26-14号

新电价来了!6月多地新电价正式执行!是涨是跌?

您的当前位置: 首 页 >> 新闻中心 >> 行业新闻

新电价来了!6月多地新电价正式执行!是涨是跌?

发布日期:2023-05-29 作者:转载于网络 点击:

5月15日,国家发改委发布《关于第三监管周期省级电网输配电价及有关事项的通知》,指出,执行工商业(或大工业、一般工商业)用电价格的用户,用电容量在100千伏安及以下的,执行单一制电价;100千伏安至315千伏安之间的,可选择执行单一制或两部制电价;315千伏安及以上的,执行两部制电价,现执行单一制电价的用户可选择执行单一制电价或两部制电价。选择执行需量电价计费方式的两部制用户,每月每千伏安用电量达到260千瓦时及以上的,当月需量电价按本通知核定标准90%执行。每月每千伏安用电量为用户所属全部计量点当月总用电量除以合同变压器容量。本通知自2023年6月1日起执行!

图片

目前河南、湖南、湖北等多地官方已陆续发布通知。

河南:

图片

湖南:

图片

图片

湖北:

图片

眼看炎炎夏日就要到来,而夏季的到来也是居民用电的高峰期,想要少交一点电费,建议大家正常使用电的时候,尽量避开高峰用电时间段。比如在低谷段,尽量让充电设备开始充电,而在用电高峰时间段,尽量避免使用耗电量大的家电。

以下6月最新电价 



江苏



图片




安徽



图片

图片




广东



图片

图片

图片

图片

图片

图片




山东



图片




山西



图片

图片

图片




北京



图片

图片

图片

图片

图片

图片

图片




河北



图片

图片

图片

图片

图片

图片




冀北



图片

图片

图片

图片

图片

图片

图片




河南



图片

图片

图片

图片




浙江
图片



图片




上海



图片

图片

图片

图片

图片

图片




重庆



图片

图片




四川



图片

图片

图片




黑龙江



图片

图片




辽宁



图片

图片




吉林
图片



图片

图片




内蒙古东部



图片




江西



图片

图片




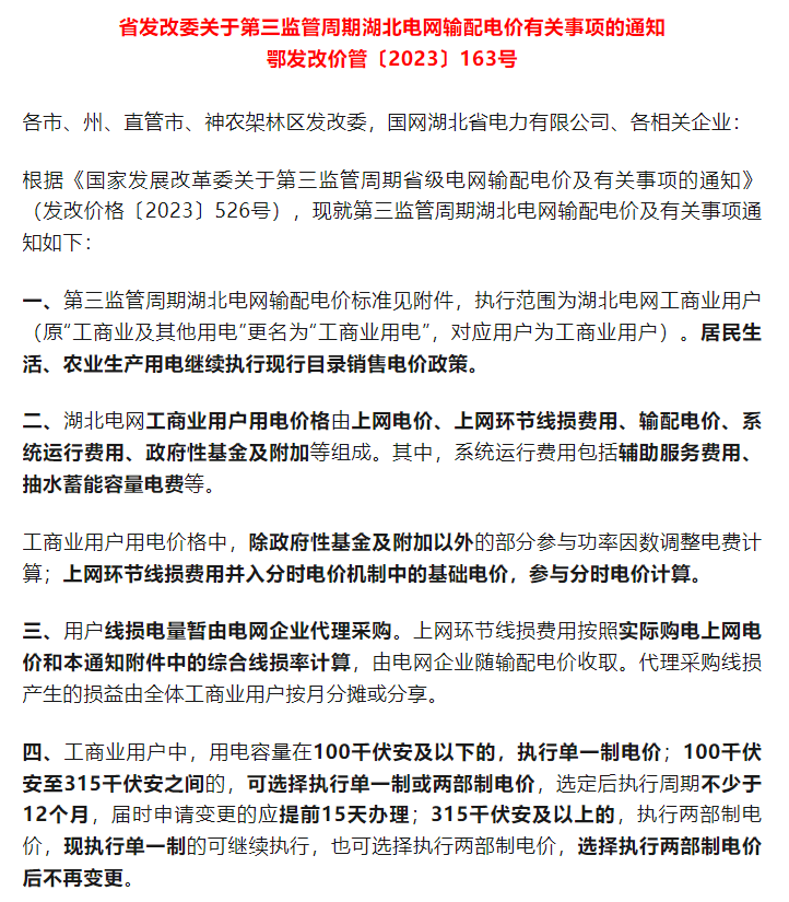
湖北



图片




青海



图片




宁夏



图片

图片

图片




陕西



图片

图片

图片




天津



图片




甘肃



图片




新疆



图片




广西



图片

图片

图片




海南



图片

图片




云南



图片

图片

图片




深圳



图片

图片

图片




福建



图片

图片

图片

图片

图片

图片

图片



本文网址:http://www.haopuelec.com/news/1040.html

关键词:

相关产品:

相关新闻:

钢格栅板 学校搬迁公司

  • 在线客服
  • 联系电话
    18008376125
  • 在线留言
  • 手机网站
  • 在线咨询
    欢迎给我们留言
    请在此输入留言内容,我们会尽快与您联系。
    姓名
    联系人
    电话
    座机/手机号码
    邮箱
    邮箱
    地址
    地址